首页
单机攻略
首页
>
PC
>
单机攻略
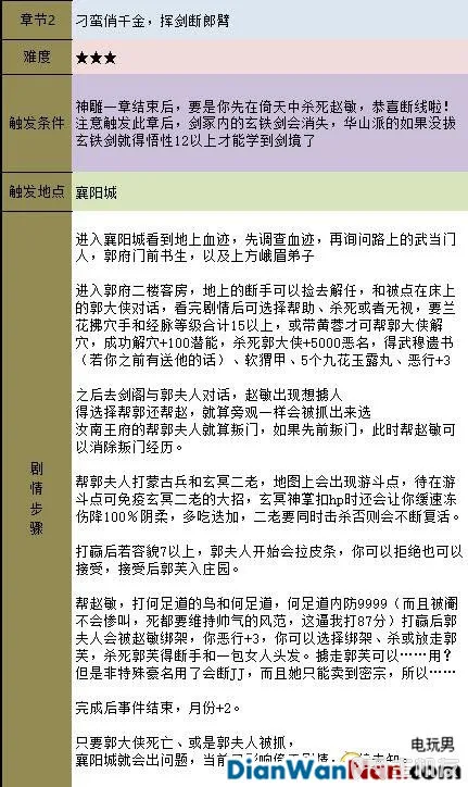
金庸群侠传5新手指南 系统玩法详解(31)
2020-08-19 10:48
来源:电玩男 作者:
神雕侠侣
最后的章节难度较大。而且一定不能杀死赵敏。
第一章
第二章
第三章
第四章
首页
上一页
29
30
31
32
33
34
下一页
尾页
精彩推荐
金庸群侠传5新手指南 系统玩法详
天国拯救全剧情图文攻略 全主线
金庸群侠传5新手指南 系统玩法详解(31)
天国拯救全剧情图文攻略 全主线支线任务流程
蔚蓝全剧情关卡通关流程图文攻略及全收集教程
全面战争传奇特洛伊如何取得外交胜利?外交胜利方法视频演示
相关新闻
无相关信息
MORE
精彩专题
金庸群侠传5新手指南 系统玩法详解(31)
天国拯救全剧情图文攻略 全主线支线任务流程
蔚蓝全剧情关卡通关流程图文攻略及全收集教程
全面战争传奇特洛伊如何取得外交胜利?外交胜利方法视频演示
MORE
热门新闻
兰斯10卡牌图鉴 全卡牌强度+技能效果属性
EPIC免费游戏领取列表,epic历史周免游戏
我来自江湖图文攻略 全剧情+全任务流程
地上战争全攻略完结!操作界面及游戏模式全解析
我来自江湖全武学图鉴 武学习得条件以及属性大全
我来自江湖全绝学以及上乘武学汇总一览表
紫塞秋风全任务道具+全疗伤道具汇总
紫塞秋风装备图鉴 全头背部武器+戒指武器图鉴介绍
内部inside通关流程图文攻略 全收集流程介绍
汤姆克兰西全境封锁图文攻略 系统解析+试玩流程
MORE
图库
这里没有游戏:错误维度 官方高清截图
忍者蛙 官方高清截图
尘埃5 官方高清截图
盗贼遗产2 官方高清截图
MORE
视频
尼罗河勇士通关实况录像
对马岛之魂全服装(铠甲)展示视频
对马岛之鬼不同结局对比视频
对马岛之鬼全武器展示视频